点击蓝字 关注我们

数字经济是以新一代信息技术为依托,在农业经济、工业经济之后的一种新经济形态。
01.
数字经济概念及其演变
数字经济的概念及其演变,经历了三个阶段。
第一个阶段,探索期。数字经济概念源于互联网商用及发展,主要用于指称互联网发展所带来的新的商业模式——电子商务与电子交易。
第二阶段,拓展期。政府政策开始助力数字经济,概念内涵扩展。标志性事件:2017年,英国发布《数字英国》计划,“数字化”首次出现在国家顶层设计中。
第三阶段,成型期。作为新经济业态被广泛认知,成为国家战略。数字经济已成为各国战略部署的重要一环,数字化转型、数据要素市场构建、数字治理、数据安全成为重点主题。
数字经济具体包括四大部分:
一是数字产业化,即信息通信产业,具体包括电子信息制造业、电信业、软件和信息技术服务业、互联网业等;
二是产业数字化,即传统产业应用数字技术所带来的产出增加和效率提升部分,包括但不限于工业互联网、智能制造、车联网、平台经济等融合型新产业新模式新业态;
三是数字化治理,包括但不限于多元治理,以“数字技术+治理”为典型特征的技管结合,以及数字化公共服务等;
四是数据价值化,包括但不限于数据采集、数据标准、数据确权、数据标注、数据定价、数据交易、数据流转、数据保护等。
数字经济的“四化框架”
02.
与数字经济相关政策
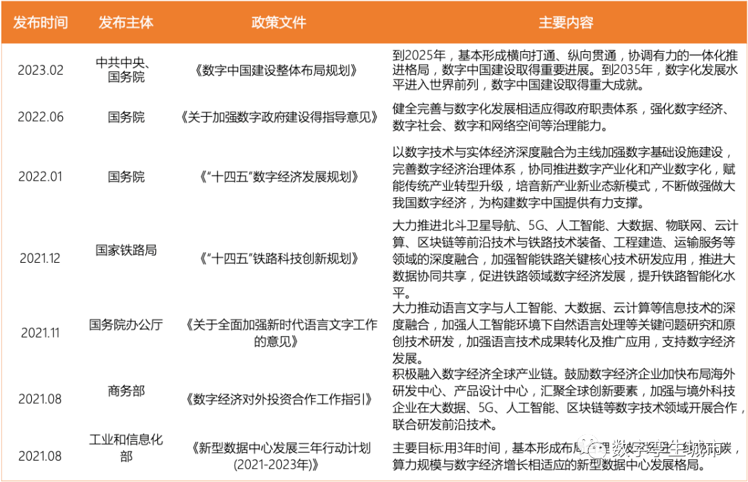
数字经济已在党和政府的文件中频频出现,比如:“十四五”规划建议中提出“发展数字经济,推进数字产业化和产业数字化”;2021年政府工作报告中指出“协同推进数字产业化和产业数字化转型”。
03.
中国数字经济规模
数字经济已经由经济的组成部分,转变为经济发展的引领力量,2022年7月,中国信息通信研究院(工业和信息化部直属科研事业单位)发布《中国数字经济发展报告(2022年)》,报告中指出,我国数字经济规模达到45.5万亿元,同比名义增长16.1%,高于GDP名义增速3.4个百分点,占GDP比重达到39.8%。公开数据显示,2022年我国数字经济的规模达到51.9万亿元,占GDP的比重达到了42.88%。数字经济增速达14.07%,显著高于同期GDP的平均增速,数字经济已经成为支撑经济高质量发展的关键力量。
相关部门预测2025年,中国数字经济规模将突破60万亿元,占GDP比重将超过50%。
2016-2022年中国数字经济规模及增速
04.
我国数字经济产业链分析
数字经济产业链包括数字产业设备建设(即数据价值化)、数字产业化、产业化数字、数字化管理。
数字产业设备建设包括基站天线、射频器、光模块、基站、光纤光缆、网络工程建设、网络优化与运维。现阶段,我国数字产业设备建设代表企业包括通宇通讯、武汉凡谷、瑞谷光网、创和通讯、宜通世纪、三维通信、深南股份等。
数字产业化包括人工智能、5G、大数据、云计算。我国数字产业化稳步发展。根据数据显示,2022年,我国数字产业化规模为9.48万亿元,同比增长13.53%。占数字经济比重为18.26%。现阶段,我国数字产业化代表企业包括旷视、海思半导体、中芯国际、深南电路、金山云、阿里云、正元智慧等。
产业化数字包括工业互联网、智能制造、车联网、平台经济、智慧农业、数字货币。根据数据显示,2022年,我国产业数字化规模为42.42万亿元,同比增长14.09%,占数字经济比重为81.74%。现阶段,我国产业化数字代表企业包括蓝思科技、绿盟科技、富士康、福耀玻璃、均胜电子、东软集团、阿里巴巴、京东、神州信息等。
数字化治理则包括但不限于以多主体参与为典型特征的多元治理,以“数字技术+治理”为典型特征的技管结合,以及数字化公共服务等。
05.
2023年中国数字经济发展趋势
随着 2022 年12 月疫情防控新十条发布,中国新冠疫情历时三年也终于进入全面复工复产的新阶段。2023年中国经济尤其是数字经济的发展必将加速。疫情三年,中国在保护人民健康的同时,也悄然完成了对大力发展数字经济的全面布局:完善了要素市场体系、积极发展数据要素市场,建立数字经济发展部际联席会议制度,全面开展新型基础设施建设,积极推行数字人民币,推动“上云用数赋智”、加大传统产业数字化转型力度,推动建立数据基础制度体系,各地积极探索数据交易模式。中国的数字经济宏伟蓝图已经初具形态,2023 年将会是前三年的数字经济布局全面落地的一年,也会是中国数据要素市场开始活跃的一年,同时更会是数字消费井喷式发展的一年,是各产业全面加速走向数字化的一年。
以下为2023 年中国数字经济的发展趋势做出判断:
1. 数字技术基础设施经过三年建设已初具规模,“5G+产业物联网”将成为2023年的建设重点,“政府+核心企业”将成为这轮基础设施建设的引领者,并开启 5G 商业应用新篇章。
2. 2023年面向数字经济发展的新技术基础设施在各地将加速建设,资产数据化将推动产业集群云计算基础设施建设、政务数据开放共享将推动区块链基础设施建设、智慧交通将推动人工智能基础设施建设。
3. 数字经济基础设施建设将在 2023年受到重视,其核心基础设施是覆盖全社会的数字信用系统,在数字经济发达地区将会率先建立各种产业级的数字信用体系。
4. 数据市场是数字经济基础设施的另一个重要组成,2023年数据市场建设将超越“数据交易所”模式,产生面向政府和产业的场景数据交易模式,其中政府数据市场的形成值得期待,以北京为代表的若干城市将推出“公共数据目录”和数据共享机制,建立起政府数据市场的基本架构。
5. 数据资产管理体系是数字经济基础设施的第三个重要组成,随着数据资产化和资产数据化进程的加速,2023年将涌现大量企业级的数据治理模式,企业将像建立财务制度一样,开始建立企业数据制度。
6. 释放数字需求将会成为实现 2023年扩大内需战略的重要途径,围绕 C 端的数字消费市场会集中体现在数字医疗健康、数字文旅、数字教育、互动娱乐等领域;围绕政府和企业的数字消费市场会集中体现在面向产业集群的数据流通机制上,并由此产生出大量的数据服务新产业、新业态、新模式。
7. 城市和企业级的数字空间快速发展,数字空间中的数字需求正在从个人层面转向企业和政府层面。数字空间的全面成熟将极大延伸人类的生存范围,并成为数字经济发展的重要市场。2023年将出现城市数字空间运营的示范项目,比如北京的数字 CBD,以及产业集群数字空间的建设案例。
8. 2023年数字供给的重点仍然在传统产业的数字化转型上,转型的突破口仍然在于面向产业集群的数字金融服务。传统产业通过建设产业互联网,形成“数字生产服务+数字商业模式+数字金融服务”的产业新生态。
9. 政府引导的数字基础设施产业化快速发展,市场规模迅速扩大;传统产业的数字科技部门逐渐找到发力点,通过数字技术与数据运营为企业创造新价值;数字生产服务业快速兴起,开始形成2B的大型平台经济新模式;新个体经济走向规范化,数字自由职业者数量剧增。
10. 2023年将会出现面向数字和实体两个空间的数字治理新模式,基于先进数字技术的跨空间制度设计,将会成为中国式数字治理的标志。政府、企业、社会多方协同的治理模式将初步形成,有效市场和有为政府相结合的技术底座、法规标准、政策激励措施等也逐步建立。
• End •
中物联公路货运分会
中国物流与采购联合会公路货运分会是中国物流与采购联合会在公路货运领域的直属专业分支机构,总部设在北京。
会员由中国境内从事运输、配送及相关物流服务的企业和装备设施企业、货主企业以及社会团体、咨询机构、科研院所、高等院校等单位组成。
分会作为政企之间、行业之间、企业之间的桥梁和纽带,以“反 映企业诉求、协助政府决策、关爱卡车司机、助推行业发展”为基本定位,努力成为货运与物流行业的“会员之家”!