企业列表
新闻列表
推荐企业新闻
联系方式
友情链接
|
|
首页 > 新闻中心 > 党的十八大以来我国数字经济发展的成就、经验与展望
党的十八大以来我国数字经济发展的成就、经验与展望
发布时间:2024-12-02 浏览次数:15 返回列表


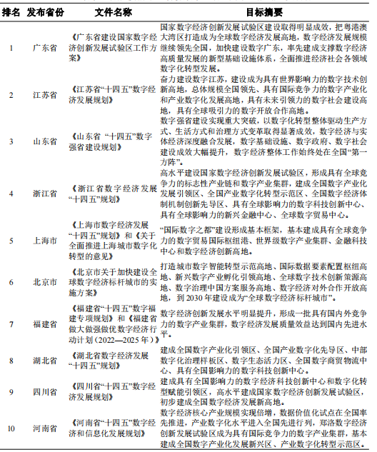
【摘要】党的十八大以来,我国在数字技术创新、数字基础设施建设、数字产业化发展、产业数字化转型、数字经济规模等方面取得了举世瞩目的成就。这主要得益于党和国家对数字经济发展的顶层设计与超前布局、国家创新驱动战略的持续推动、“放管服”改革的不断深化以及各地区开展的数字经济“大比拼”。按照党的二十大提出的关于“加快发展数字经济”的战略任务,未来我国仍需在突破关键核心技术、加强数实融合、消弭数字鸿沟、探索包容审慎监管体制等方面持续发力。 20世纪90年代中期以来,在世界第四次工业革命的驱动下,数字经济蓬勃兴起,“数字经济发展速度之快、辐射范围之广、影响程度之深前所未有,正在成为重组全球要素资源、重塑全球经济结构、改变全球竞争格局的关键力量”。党的十八大以来,党中央高度重视发展数字经济,将其上升为国家战略。党的十九大提出了建设“数字中国”和“智慧社会”的宏伟蓝图。在党和国家的高度重视和一系列政策指引下,中国数字经济发展迅猛,规模长期稳居世界第二。党的二十大报告(以下简称《报告》)进一步提出“加快发展数字经济,促进数字经济和实体经济深度融合,打造具有国际竞争力的数字产业集群”的任务,这对于我国以数字经济新优势构筑国家竞争新优势进而尽快实现经济赶超具有战略意义。本文拟概述党的十八大以来我国数字经济发展的重大成就,总结数字经济快速发展的基本经验,并对未来发展态势进行展望。新一轮科技革命的核心成果是数字技术的产生与应用,数字技术是典型的通用目的技术(GPTs),在各行各业都有着广泛的应用场景。正是数字技术在人类生产、生活、生态中的广泛应用,聚合产生了数字经济新形态。数字经济已成为新一轮国际竞争的重点领域。中国政府敏锐地捕捉到了此次数字经济革命带来的机会窗口,对数字经济发展予以高度重视并进行了超前布局,我国在数字技术创新、数字基础设施建设、数字产业化发展、产业数字化转型、数字经济规模等方面取得了重大进展和显著成就。数字技术创新是数字经济发展的源头。党的十八大以来,我国数字技术创新取得了一系列突出成果,数字技术领域PCT国际专利申请数量已连续数年位居全球第一。从细分领域来看,我国在人工智能、区块链、云计算、大数据等数字技术领域均取得了重大进展。我国智能语音、自然语言理解、图像识别、图像理解、知识发现、知识图谱、机器翻译、机器推理等技术已处于国际前沿水平。目前,人工智能技术已由前期的技术探索阶段走向行业规模化商用阶段,带动相关产业迅速增长。区块链技术性能不断提升,通信效率和兼容性都得到了极大改善,2021年区块链产品平均每秒钟确认上链交易数(CTPS)已达到35531次,约是2012年的两倍。区块链与物联网的融合持续加深,在保障数据安全、保护隐私安全方面提供了技术路径。跨链操作的技术路线已初步设定,行业头部公司纷纷投入研究,设计实施了WeCros、Cactus等跨链项目。2021年,我国云计算市场规模已达到3229亿元,约是2012年的五倍。其中,云原生技术已形成了较完整的全生命周期技术链,并打破原有领域限制,扩展至底层技术等多个方面,显著提升了资源利用率、服务易用性、不同集群间的协同性。同时,算力服务逐步向普惠化、标准化、泛在化发展,服务场景更加多样。互联网的高速发展带动数据爆发式、指数级增长,大数据技术迎来了发展高潮并已逐步渗透到生产和生活的各个方面,数据抓取、数据存储、数据传输、数据分析等大数据生态系统的建设推动了我国数字技术创新的深化。目前以阿里巴巴、腾讯等头部企业为代表的各大数字企业也纷纷加入大数据产品开发浪潮,在技术上实现了接口函数化、多云部署等突破,使得大数据产品更切合现实应用场景和实际应用需要。数字经济的发展依赖于基础设施的先行。长期以来,我国对数字基础设施建设非常重视,研发上超前部署,投资上优先安排,产品上注重迭代升级,因此,我国数字基础设施规模和水平总体上位居世界前列。我国已经建成全球规模最大的固定和移动通讯网络。党的十八大以来,光纤网络接入带宽实现了从十兆到千兆的指数级跨越,移动网络实现了从“3G突破、4G同步、5G引领”的迭代。截至2022年10月,我国已累积建成5G基站225万个,覆盖了全国所有地级市和县城城区。为保证下一代互联网平滑升级,我国提前着手打造基于互联网协议第六版(IPv6)技术。根据《全球IPv6发展数据报告》,截至2022年6月,我国IPv6地址资源总量已位居世界第一,IPv6活跃用户数超过七亿,IPv6地址数量达到63079块/32,是2012年IPv6地址数量12535块/32的五倍左右。伴随着5G商用的不断扩大,我国逐步实施全国一体化大数据中心体系建设工程,并大力发展新一代云计算及边缘计算技术。在数据中心建设上,截至2021年底,全国在用超大型、大型数据中心超过450个;在用服务器规模约1900万台,较2012年的550万台增长了近三倍。在算力建设方面,我国计算性能和规模都已处于全球领先地位。近五年来,我国算力年均增速超过30%,截至2021年底,已建成智算中心超过20个,国家级超级计算中心达到八个。在2022年6月最新一期全球超算前500名的排行榜中,中国以186台超级计算机上榜,上榜数量蝉联世界第一。我国2012年制定了《“十二五”物联网发展规划》,十年来我国物联网发展持续扩张,感知技术和网络通信技术在工业互联、智慧农业、智能车联、智慧物流、智慧能源、智慧医疗、智慧教育等多个领域融合应用,实现了人机物的全面感知和泛在连接。同时,蜂窝物联网终端用户数量也不断攀升,截至2022年8月达到了16.7亿,首次超过移动电话用户数量。为更好匹配数字经济发展的需求,我国适度超前布局数字基础设施建设,全面打造空天地海立体化网络和应用示范工程。目前我国正在推进以卫星通信、量子通信等为代表的前沿信息基础设施建设,发射全球首颗量子科学实验卫星“墨子号”,首次实现了地球上相距1200公里的两个地面站间的量子态远程传输,在量子信息处理和量子通信网络建设方面迈出了重要一步。数字产业化是数字技术应用不断扩大和深化的过程,是最能体现数字经济新形态的前沿产业部门。《报告》对我国数字产业发展进行了战略部署,提出“打造具有国际竞争力的数字产业集群”。党的十八大以来,随着数字技术创新的不断突破,我国数字产业不断成长壮大,展现出了强大的发展韧性和增长潜力。根据中国信息通信研究院的测算,我国数字产业化规模从2014年的4.2万亿元增加到2021年的8.4万亿元,实现了翻倍增长;占GDP比重从6.8%上升到7.3%,数字产业化对我国经济增长的贡献程度日益提升。中国信息通信研究院每年发布的《中国数字经济发展报告》,将数字产业细分为电信业、电子信息制造业、软件与信息技术服务业、互联网与相关服务业这四个行业,这一分类已沿用多年并得到学术界的广泛认可,因此,对数字产业化的成就可从这四个方面予以概括。随着信息基础设施建设的不断完善和网络强国战略的实施,我国电信业的基础支撑作用不断增强、收入稳步增加,2021年电信业务收入达到1.47万亿元,约是2012年的1.5倍。其中,移动电话用户普及率由2012年的82.5部/百人提升至2021年的116.3部/百人,用户总数达到了16.43亿户。从2012年到2021年,我国电子信息制造业的营业收入实现了从7万亿元到14.1万亿元的高增长,年均增速达11.6%,并在第五代移动通信、集成电路、新型显示、工业软件、平台软件等领域取得显著成就,其中,我国显示面板年产能达到两亿平方米,产业规模跃居全球第一。我国2021年实现收入9.5万亿元,约为2012年的四倍,2012年至2021年年均增速达16%,增速位居国民经济各行业前列。其中,全国软件著作权登记量从2012年的14万件增长至2021年的228万件,年均增长率高达36%。2021年,我国规模以上互联网和相关服务企业已实现收入1.55万亿元。以阿里巴巴、腾讯等为代表的大型数字企业在2012—2021年间迅猛发展,市值多次跻身于世界互联网公司前十名榜单。人工智能、5G、大数据和云计算等新一代信息技术的商业化和产业化,催生了新业态、新模式、新产业的出现,为我国经济高质量发展注入源源不断的动力。随着数字技术在各行各业的快速渗透,产业数字化升级转型速度加快。我国数字经济在一、二、三产业中的渗透率均高于发展中国家的平均水平。总体来看,我国产业数字化规模从2014年的12万亿元增长至2021年的37.2万亿元,增加了25.2万亿元;占数字经济规模比重从74%上升到81.5%,增加了7.5个百分点;占GDP比重从19.3%上升至32.5%,增加了13.2个百分点。产业数字化已逐步成为数字经济发展的主引擎,主导地位持续巩固。在第一产业,随着《数字乡村发展战略纲要》的实施,以及数字乡村试点、全国农村农业信息化示范基地的部署,我国农业数字化转型效果初显。2016年至2021年,农业数字化渗透率总体呈现上升趋势,从6.2%上升至10%。传统农业通过网络和通讯技术、大数据技术与农学、生态学、植物生理学、土壤学等基础学科有机地结合,在农业生产智能化、农业管理高效化、农业经营网络化方面取得重要进展和明显成效(见表1)。在第二产业,制造业已成为数字经济的主战场,工业自动化、人工智能等高端数字技术已全面应用到制造业的各个环节。2021年,我国工业企业关键工序数控化率已达到51.3%,比2012年提高了30.7个百分点。新技术的广泛应用有力促进了我国制造业生产方式和业务模式的变革,实现了全产业链的提质、降本、增效。在第三产业,服务业数字化转型领先发展。“十三五”时期,服务业数字化进程逐步加快,智慧家居、共享出行、线上购物、数字金融等数字化应用逐步改变了社会生产、生活和消费方式。以金融行业为例,支付宝/微信支付占据了国内移动支付95%的市场份额,已成为人们习惯性支付手段。全球疫情期间,数字技术和数字经济为保障生产和生活发挥了不可替代的作用。我国数字经济发展势头强劲,总体规模呈快速扩张态势,从2012年的11万亿元增加到2021年的45.5万亿元,年均增速达到17.6%,高于同期GDP平均增速将近九个百分点(参见图2)。随着数字经济的快速发展,其占GDP比重连年提升,从2012年的21.6%提升至2021年的39.8%,提升了18.2个百分点,成为当前最具活力、最具创新力、辐射最广泛的经济形态。从国际比较来看,美国数字经济起步早、发展快、规模大,十年前,我国数字经济无论是在规模、增速还是占GDP比重等方面均与美国存在较大差距;然而随着十年来的不断发展,我国数字经济在全球的位置不断攀升,连续数年规模位列世界第二,数字经济的平均增速已超过美国(见图3)。从区域发展情况来看,总量上,目前我国已有16个省份数字经济规模超过一万亿元,北京、上海数字经济占GDP的比重超过了50%,处于全国领先地位。伴随着新一轮科技革命和产业变革的持续推进,数字经济已经渗透到生产和生活中的方方面面和各个环节,从数字生活到数字生产,日益成为经济社会发展的“新常态”。图2 中国数字经济规模和增长率、中国GDP规模和增长率、数字经济占GDP比重数据来源:根据中国通信院、G20国家数字经济发展研究报告、世界银行等相关数据统计所得。党的十八大以来,我国数字经济的发展蒸蒸日上,回顾发展历程,主要发展经验在于如下四个方面:在政策方面,注重国家顶层设计和超前布局;在内生动力方面,大力发展科技创新,坚持实施创新驱动发展战略;在营商环境方面,持续推进“放管服”改革,不断优化市场环境;在空间布局方面,各个地区开展数字经济“大比拼”,形成了“以竞争促增长”的发展态势。面对数字经济发展的机会窗口,我国及时将发展数字经济上升为国家战略。中共中央、国务院及有关部委围绕数字产业化和产业数字化已经陆续出台了百余项专项规划和指导意见,如国家创新驱动发展战略、“十三五”国家信息化规划、推进“互联网+”行动、制造业与互联网融合发展、发展工业互联网、中国制造2025、科技基础设施与仪器向社会开放、打造“双创”升级版、构建“双创”支撑平台、发展“众创空间”、加快发展生产性服务业、大力发展电子商务、促进大数据发展行动、新一代人工智能发展规划、物联网发展、物流业中长期规划、云计算创新发展、移动互联网发展、数字乡村发展战略、扩大和升级信息消费,等等,几乎涉及了数字经济的方方面面和各个环节,为我国数字经济发展明确了总体框架、发展方向和行动纲领。其中,2018年出台的《数字经济发展战略纲要》,首次从国家层面明确了数字经济的发展战略。2021年下发的《“十四五”数字经济发展规划》,进一步从优化升级数字基础设施、充分发挥数据要素作用、大力推进产业数字化转型等八个方面对我国数字经济发展作出总体部署,同时规划了数字经济新产业增加值占GDP比重、IPv6活跃用户数、电子商务交易规模等主要指标,明确了数字经济未来的发展方向和具体着力点。我国之所以能够始终站在数字经济发展前沿并进行顶层设计和超前布局,其中一个重要原因在于中国共产党是一个真正的“学习型政党”,长期注重理论学习,加强实践调研,在理论与实践结合中制定了切实可行的路线方针政策。在全面深刻把握数字技术和数字经济发展的前沿动态方面,中共中央政治局进行了多次集体学习(见表2),并且注重“化理念为行动”,因此在数字经济发展过程中,无论是指导思想和基本理念的确立,还是战略规划和具体政策的制定,都能够站在时代之巅,把握机会窗口,抢抓发展机遇,取得明显成效。党的十八大提出实施创新驱动发展战略,强调科技创新是提高社会生产力和综合国力的战略支撑,必须摆在国家发展全局的核心位置。2016年,中共中央和国务院印发了《国家创新驱动发展战略纲要》,明确提出建设国家创新体系的战略部署,建设各类创新主体协同互动和创新要素顺畅流动、高效配置的生态系统,形成创新驱动发展的实践载体、制度安排和环境保障。按照《国家创新驱动发展战略纲要》的安排,在关系国家安全和长远发展的重点领域部署一批重大科技项目和工程,如面向2020年,继续加快实施已部署的国家科技重大专项,攻克高端通用芯片、高档数控机床、集成电路装备、宽带移动通信等关键核心技术;面向2030年,在量子通信、信息网络、智能制造和机器人等领域再部署一批体现国家战略意图的重大科技项目和工程。正是这些以数字技术为主的重大科技项目和工程的实施,支撑了我国数字技术创新的不断进展和突破。同时,我国不断加大科研经费投入和科研人才的培养力度,科研经费从2012年的1.03万亿元增长至2021年的2.79万亿元,研发人才从2012年的320万人年增长至2021年的562万人年。技术专利数量和质量不断跃升,2021年我国计算机技术、数字通信领域PCT国际专利申请数量均位居世界第一,支撑了我国从知识产权大国向知识产权强国不断迈进。北京、上海等地加快推进建设国际科技创新中心,积极融入全球创新网络,涌现出一批国际知名的创新型企业,企业创新主体地位不断提升。世界知识产权组织发布的全球创新指数数据显示,我国创新能力综合排名从2012年的第34位上升至2021年的第12位,这一进步离不开长期持续实施的创新发展战略和不断完善的创新体系建设。数字经济“生态圈”的特点天然呼唤良好创新生态系统的建立,在这种背景下,我国通过“放管服”改革,使得营商环境不断优化。自2015年5月国务院开始实施“放管服”改革以来,各地区积极配合中央“放管服”工作制定创新行动,如上海首创“一网通办”帮办制度、浙江落实减免税收政策进一步深化企业减负等等。目前,我国“放管服”改革取得巨大成效,已连续两年被世界银行评选为全球营商环境改善幅度最大的十个经济体之一。据世界银行发布的《2022年营商环境报告》显示,2021年中国营商环境在全球190个经济体中位列第31位,相较2012年的第91位提升了60位。营商环境的优化极大地激发了全社会创新创业活力并释放了市场资源和效能,极大地便利了“双创”。“数字双创”作为“双创”的主体,也在“放管服”改革中获得了快速发展。而数字经济作为“双创”的沃土,恰恰在这段时期飞速增长,从2015年的18.6万亿元增长到2021年的45.5万亿元。同时,在服务于数字经济发展过程中,“放管服”改革任务得以快速推进。“放管服”改革依托数字技术,快速实现业务线上办理,妥善解决多个政务部门及多个地区间的信息同步问题,是顺利推进“一网通办”、“跨省通办”的重要手段。截至2021年底,90.5%的事项实现网上受理和“最多跑一次”,在省级行政许可事项中,平均承诺时限压缩超过50%。根据联合国经济和社会事务部发布的《2020联合国电子政务调查报告》显示,我国一体化政务服务平台实名用户已超过10亿人。这种“线上+线下”相结合的模式帮助政务服务提质增效,同时提升了企业、群众办事创业的便利性,是顺利实施“放管服”改革的有效手段。连续多年“放管服”实践的顺利落地优化了我国营商环境,促进了数字经济领域新产业、新业态和新模式的繁荣发展。为加强数字经济战略规划的落地,我国各省份积极配合中央政策,纷纷出台了战略规划、促进条例以及行动计划。从2012年到2021年,地方政府出台的数字经济相关政策数以千计,包括产业数字化政策、数字产业化政策、数据价值化政策、数字化治理政策、数据信息安全保障政策等,涵盖数字经济、数字社会、数字政府、数字生态等多个领域,涉及知识产权、补贴激励、安全保障、人才、资金、税收等众多方面。各个省份在“十四五”规划中,都把大力发展数字经济作为战略目标,纷纷制定了数字经济发展的专项规划和实施方案(参见表3)。可以看出,地方政府能够积极落实国家数字经济发展战略,根据区域产业基础、资源禀赋等将国家数字经济战略目标进行本地化“落细”和“分解”,探索出各具当地特色的数字经济发展道路。其中,我国东部发达地区特别是一线城市,借助自身在经济、人才和技术等方面的优势,全方位布局数字产业、数字化转型等领域,打造全球顶尖的数字经济示范城市。中西部地区的数字经济政策则是重点打造某一领域数字经济发展新优势,做大做强优势特色产业。随着各地对数字经济发展经验的积累和自身定位的进一步明晰,各地数字经济发展如火如荼。这种地区间数字经济“大比拼”的态势,形成了“以竞争促增长”的数字经济发展态势,是我国数字经济发展的持续动力。表3 数字经济规模前十名省份数字经济“十四五”规划主要目标党的二十大之后,我国开启了全面建设社会主义现代化国家的新征程。数字经济的崛起与繁荣,为经济社会发展提供了“新领域新赛道”和“新动能新优势”,将会持续成为引领中国经济增长和社会发展的主导力量。但我们也要清醒地看到,与美国相比,无论在底层数字技术上,还是在数字经济规模及对国民经济的渗透率上,我国仍存在着较大差距。因此,我国需要继续把握好数字经济发展的机会窗口,扬长补短,加强关键核心技术攻关,着力扩大国内市场应用,逐步消弭城乡“数字鸿沟”,加快弥补数字人才缺口,继续实施包容审慎监管。我国虽然在数字技术创新方面取得了重要进展,然而由于国际风云突变,在人工智能、区块链、云计算、大数据、物联网、操作系统等底层数字技术创新上,仍面临核心技术被“卡脖子”、关键产业链被“断供”、重要人才被“隔离”等问题。因此,《报告》提出“坚持创新在我国现代化建设全局中的核心地位”,“加快实施创新驱动发展战略”,“加快实现高水平科技自立自强”。我国未来需要致力于原创性技术攻关,面向国家重大科技需求,对于一些前景好、难度高、周期长、风险大的战略性科研项目进行系统布局,坚决打赢关键核心技术攻坚战。为此,必须发挥新型举国体制优势,创建新型国家创新体系,面向国家重大科技需求进行有组织科研,产学研政军联合协同攻关,聚焦基础研究,加强原始创新。应该意识到,包括芯片、光刻机、操作系统在内的很多关键核心技术,本质上不是这些技术本身难以研发,而是技术产品内部密密麻麻的“专利墙”和标准兼容、互联互通互操作等问题在作祟。面对这种情况,需以实施国产化替代战略绕过“专利墙”,同时积极拓展国际市场寻求更大“生态圈”,建立更具兼容性的技术标准,实现核心数字技术的自主可控。近十年来,凭借世界最多“数字人口”形成的超大规模市场优势,基于消费互联网发展的数字产业化在我国得以迅速发展起来。随着数字经济下半场的悄然来临,基于产业互联网特别是工业互联网的产业数字化注定成为一片“新蓝海”。我国拥有基础雄厚、门类齐全、结构完备的产业体系,但普遍面临着数字化转型智能化升级的迫切需求,各行各业的“数字技术装备”程度亟待提升。为此,《报告》提出了“坚持把发展经济的着力点放在实体经济上,推进新型工业化”,“促进数字经济与实体经济深度融合”,这为我国数字技术应用提供了巨大的产业空间,将为产业数字化发展创造巨大的市场份额。反过来,在不断解决“数实融合”过程中的各种“痛点”和“堵点”问题时,也可倒逼数字技术进一步创新和数字产业的发展壮大。同时,随着数字技术在生产、分配、交换和消费环节的不断渗透与赋能,围绕“数字消费”促进消费结构升级,进而以丰富的市场应用牵引创新走向和产业结构升级,形成需求牵引供给的数字经济发展模式,这也是《报告》提出的“打造具有国际竞争力的数字产业集群”的必由之路。加快乡村数字化建设、大力推动数字农业发展,利用数字经济自身所具有的扩散效应和普惠效应,拉动农村经济增长、扩大就业,是全面推进乡村振兴、实现农业农村现代化的核心驱动力。为此,2019年《数字乡村发展战略纲要》提出,到2025年乡村4G深化普及、5G创新应用,初步建成一批兼具技术创新、培训等功能于一体的新农民新技术创业创新中心。为进一步落实《数字乡村发展战略纲要》,中央网信办、农业农村部等十部委联合制定了《数字乡村发展行动计划(2022—2025年)》,部署了智慧农业创新发展行动、乡村网络文化振兴行动、智慧绿色乡村打造行动、网络帮扶拓展深化行动等八个方面的重点行动。可以预见,随着数字乡村和数字农业战略的不断进展,城乡“数字鸿沟”将逐步缩小,进一步为数字经济持续发展释放巨大的市场潜力。《报告》提出要“强化现代化建设人才支撑”,实施“人才强国”战略。数字经济作为现代化建设的助推剂,培养数字人才也自然而然地成为现代化人才队伍建设的重中之重。据中国信息通信研究院发布的数据表明,2022年我国数字人才的缺口已超过千万,伴随全行业数字化的快速推进,各个领域对数字人才的需求将急剧增长,数字人才需求缺口还会持续增大。为此,在数字经济发展的新征程中,需要加快数字人才向社会各行各业的输送,完善数字人才培养体系,提高数字人才质量。一方面,以数字经济发展的需求为导向,加快诸如区块链、云计算等技术与数字经济相关的交叉学科建设落地,同时推动人才链、教育链以及产业链的有机衔接,引导企业与高等院校协同育人,建立产教融合的培养模式,打破产业人才需求与院校教育之间的壁垒。另一方面,应优化数字人才队伍结构,重视高质量人才的培养。随着人工智能等数字技术的发展,低质量劳动力逐步由机器取代,“劳动人口红利”逐步减弱,高质量人才的需求日益增加,因此,培养高质量人才既是数字经济持续发展的内在需求,又是产业升级转型和经济高质量发展的战略性支撑。《报告》提出“发展是党执政兴国的第一要务”,“高质量发展是全面建设社会主义现代化国家的首要任务”。现阶段我国数字经济发展水平与美国相比仍存在较大差距,2021年美国数字经济规模达到15.3万亿美元,而中国为7.1万亿美元,相当于美国的46%,中国前五家数字企业市值合计不到美国前五家数字企业市值合计的15%(截至2022年底),因此,发展数字经济,可谓中国经济发展的当务之急。加快发展数字经济,除了需要全面贯彻落实国家《“十四五”数字经济发展规划》的各项目标和任务之外,还需要继续实施简政放权、包容审慎的监管体制。2017年国务院印发的《“十三五”市场监管规划》中提出要改变传统“管”的观念,把激发市场活力和创造力作为市场监管的重要方向,这是非常先进的监管理念,尤其适合数字经济发展的要求。国家《“十四五”市场监管现代化规划》进一步提出“优化适应新经济发展的监管机制”,探索创新符合平台经济、产业数字化、新个体、微经济、共享经济等新经济特点的监管模式,加强新经济监管工具创新供给,探索触发式监管机制,完善敏捷治理等新型监管模式。这些新型监管模式和工具的实施,必将助力数字经济的持续健康发展,有助于全面构筑起我国数字经济发展和国家竞争新优势。作者:戚聿东、张天硕,北京师范大学经济与工商管理学院项目来源:国家社会科学基金重大项目“技术标准与知识产权协同推进数字产业创新的机理与路径研究”(19ZDA077)本文转载自微信公众号北京师范大学学报社会科学版,原载于《北京师范大学学报(社会科学版)》2023年第2期 点击关键字,获取相关主题精选文章 人才 | 智库 | 产业 | 数字化 | 工业 | 知识产权 | 科技政策 | 科技指标 | 创新创业 | 前沿技术 | 颠覆性技术 | 战略 | 趋势 | 基础研究 | 人工智能 | 创新机制 | 更多精彩敬请期待投稿邮箱:nais-research@cnais.org.cn
|