
暨南大学产业经济研究院数字经济硕士(Master Digital Economy,简称“MDE”)专业学位授权点于2024年获批,2025年开始招生。依托产业经济学国家重点学科及多个省市重点研究平台,致力于打造全国第一个扎根湾区产业的一流数字经济硕士项目。
优势一:学科底蕴深厚,深耕产业数十载
优势二:全国第一个扎根湾区产业的数字经济硕士项目
优势三:多学科交叉、厚植产业和产教融合的课程
——产业经济+数字技术+创新管理
优势四:专业性和实用性的师资配备
优势五:放眼全球、扎根湾区产业的专业培养遍布全球的校友资源
数字经济快速发展,数字经济人才缺口巨大 九部门发文加快数字人才培育,支撑数字经济发展行动方案 专业课自命题,备考压力小(不考察数学基础) 入学指标充裕,录取机会大(参照中大数学经济专业招录情况,2024年中大线与国家线均为338分上线) 非全日制(研究院下设的人工智能与数字经济研究中心,侧重于理论指导实践)和全日制(暨南大学产业经济研究院,理论与应用并学):不同招生代码,不同复试分数线
25年暨南大学计划面向全国招收非全日制数字经济专业学位硕士研究生,招生计划人数为30人;全日制数字经济专业硕士研究生,招生计划人数为15人。最终名额以暨南大学研招办批复为准。
暨南大学数字经济硕士属于专业学位,招收全日制和非全日制。分别有产业经济研究院(全日制招生机构代码:002)及下设的“人工智能与数字经济研究中心”(非全日制招生机构代码:066)招生。
初试科目共4门为101思想政治理论(100分)、204英语二(100分)、739经济学基础(自命题,150分)、855数字经济基础(自命题,150分),考试内容不含数学基础。
复试采取差额形式,差额比例原则上不低于150%。
复试主要考察综合素质与能力、专业素质与能力(含英语听说能力),拟采用笔试和面试形式进行,实际形式及比例以2025年暨南大学研招办公布为准。注意,全日制和非全日制的复试分数线是分开划线的。试卷将会同时兼顾全日制和非全日制的特点,题型和题数是一样的,在一套试卷里全日制和非全日制考生将选做不同的题目。
ntent="t" style="font-size: 16px;font-family: PingFangSC-Semibold, "PingFang SC";font-weight: bold;color: rgb(47, 84, 242);line-height: 22px;word-break: break-all;">《经济学基础》参考书目
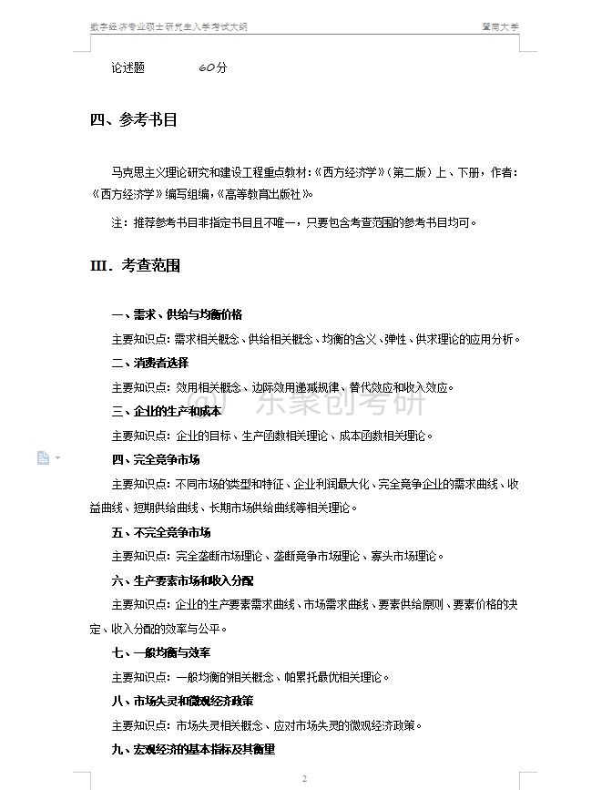
马克思主义理论研究和建设工程重点教材:《西方经济学》(第二版)上、下册,作者:《西方经济学》编写组编,《高等教育出版社》。
注:推荐参考书目非指定书目且不唯一,只要包含考查范围的参考书目均可。
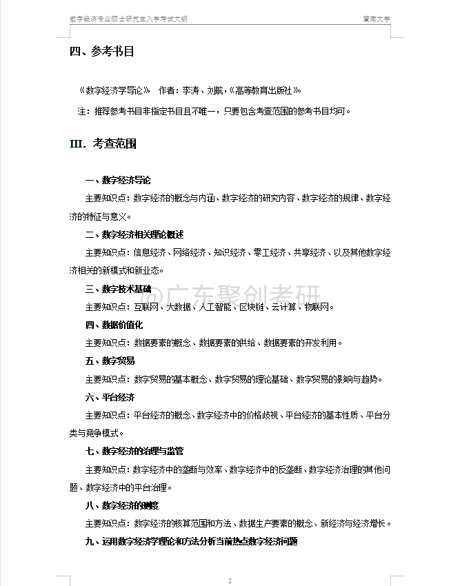
ntent="t" style="font-size: 16px;font-family: PingFangSC-Semibold, "PingFang SC";font-weight: bold;color: rgb(47, 84, 242);line-height: 22px;word-break: break-all;">《数字经济基础》参考书目
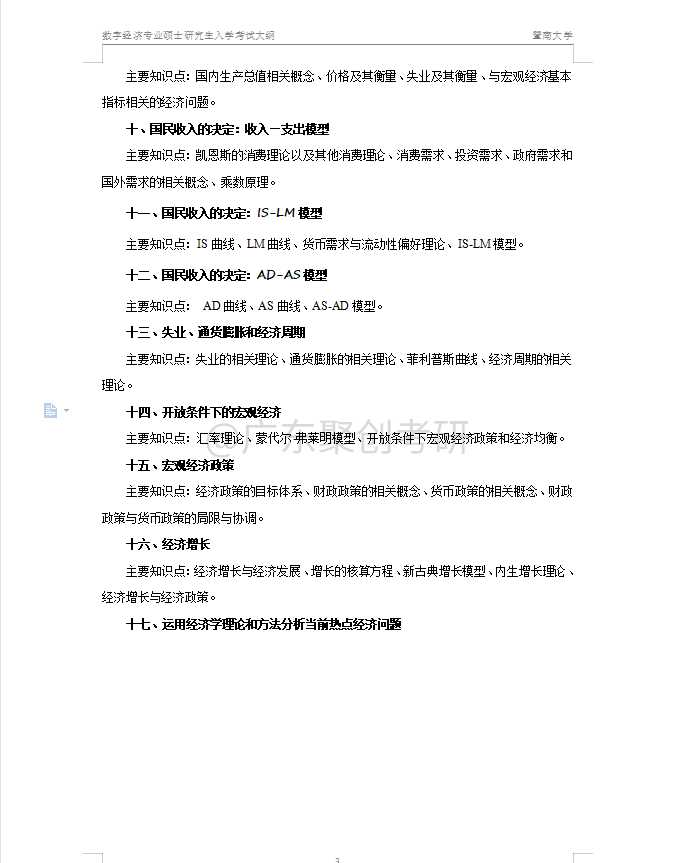
ntent="t" style="font-size: 16px;font-family: PingFangSC-Semibold, "PingFang SC";font-weight: bold;color: rgb(47, 84, 242);line-height: 22px;word-break: break-all;">《经济学基础》 考试大纲
可以上下滚动的图片
ntent="t" style="font-size: 16px;font-family: PingFangSC-Semibold, "PingFang SC";font-weight: bold;color: rgb(47, 84, 242);line-height: 22px;word-break: break-all;">《数字经济基础》 考试大纲
可以上下滚动的图片
因为暨大数字经济硕士是首年招生,没有往年考研招录和真题信息,有需要【数字经济】课程辅导的同学,可以直接扫码添加师兄咨询!


